
Jak podłączyć silnik w gwiazdę - uniknij błędów i oszczędź czas
Naucz się, jak podłączyć silnik w gwiazdę, unikaj typowych błędów i zaoszczędź czas dzięki prostym krokom i praktycznym wskazówkom.
Silniki to serce każdego pojazdu, a w tej kategorii odkryjesz wszystko, co musisz wiedzieć o ich działaniu, konserwacji i nowinkach technologicznych. Nasze artykuły obejmują szeroki zakres tematów, od podstawowych zasad funkcjonowania silników spalinowych i elektrycznych, po porady dotyczące ich optymalizacji i napraw. Dowiesz się, jak dbać o swój silnik, aby służył Ci jak najdłużej, oraz jakie innowacje mogą zmienić przyszłość motoryzacji. Pozwól nam być Twoim przewodnikiem w fascynującym świecie silników, gdzie każdy entuzjasta motoryzacji znajdzie coś dla siebie. Zostań z nami i zanurz się w pasjonujący świat motoryzacji!

Naucz się, jak podłączyć silnik w gwiazdę, unikaj typowych błędów i zaoszczędź czas dzięki prostym krokom i praktycznym wskazówkom.

Wybierz idealny silnik do Audi A6 C8, aby cieszyć się niskimi kosztami eksploatacji. Sprawdź, który silnik będzie najlepszy dla Ciebie!

Poznaj różnorodność silników w Fiat Ducato. Sprawdź, który silnik najlepiej odpowiada Twoim potrzebom i jakie ma mocne oraz słabe strony.

Wybierz odpowiedni silnik diesla do Skody Octavii 3, aby cieszyć się niezawodnością i oszczędnością. Sprawdź, jaki silnik diesla wybrać!

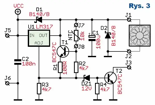
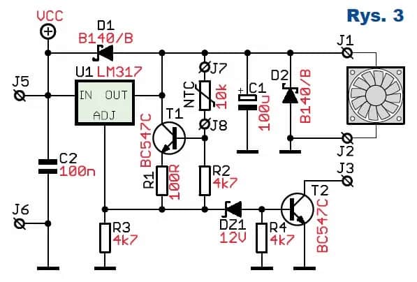
Zbuduj własny regulator obrotów silnika 12V! Poznaj proste metody, przydatne porady oraz praktyczne zastosowania, które ułatwią Ci realizację projektu.

Wybierz najlepszy silnik benzynowy do Forda Focus MK3. Dowiedz się, jak dopasować silnik do stylu jazdy i uniknąć wysokich kosztów eksploatacji.

Poznaj, z czego składa się silnik samochodowy oraz kluczowe elementy, które wpływają na jego działanie i wydajność. Zrozum ich rolę w Twoim pojeździe.

Poznaj, z czego składa się silnik elektryczny. Dowiedz się o kluczowych elementach, ich funkcjach oraz zastosowaniach w codziennym życiu i przemyśle.

Zastanawiasz się, olej 5W50 do jakich silników jest najlepszy? Sprawdź, które pojazdy skorzystają na jego zastosowaniu i zapewnij swojemu silnikowi optymalną ochronę.

Współczesny przemysł motoryzacyjny przechodzi ogromną transformację, której celem jest zmniejszenie wpływu transportu na środowisko naturalne.

Poznaj, co obejmuje generalny remont silnika, jakie elementy są wymieniane oraz na co zwrócić uwagę, aby uniknąć dodatkowych kosztów.

Wybierz idealny silnik do Fiat Scudo. Dowiedz się, jak uniknąć kosztownych błędów i co warto wiedzieć, wybierając silnik dla swojego pojazdu.

Znajdź idealny olej do silnika po VIN, aby uniknąć kosztownych błędów. Sprawdź najlepsze narzędzia i marki, które dopasują olej do Twojego auta.

Zidentyfikuj objawy przegrzanego silnika, aby uniknąć kosztownych napraw. Dowiedz się, jak szybko reagować i dbać o silnik w każdej sytuacji.

Czy silniki benzynowe mają DPF? Dowiedz się, jakie filtry są stosowane w silnikach benzynowych oraz jak GPF wpływa na emisję spalin.

Wybór silnika w Volvo XC90 to kluczowa decyzja. Sprawdź, jak uniknąć kosztownych błędów i wybierz najlepszy silnik dla siebie!

Sprawdź kod silnika Forda w prosty sposób. Dowiedz się, gdzie go znaleźć i jakie metody zastosować, aby szybko uzyskać potrzebne informacje.

Poznaj najlepsze silniki do Skoda Yeti. Sprawdź, który silnik jest najbardziej oszczędny i wydajny. Zobacz porównanie opcji i ich osiągi.

Poznaj objawy spalonego silnika elektrycznego i dowiedz się, jak uniknąć kosztownych napraw. Szybka diagnoza pozwoli zaoszczędzić czas i pieniądze.

Porównaj silnik szczotkowy czy bezszczotkowy, aby wybrać najlepsze rozwiązanie dla swoich potrzeb. Sprawdź kluczowe różnice i zalety obu typów silników.

Zbuduj własny silnik Stirlinga jak zrobić! Proste metody i materiały w domu, idealne dla majsterkowiczów i pasjonatów fizyki.

Wybór silnika Stiga czy Briggs ma kluczowe znaczenie dla wydajności kosiarki. Sprawdź, który z nich zapewni niezawodność i komfort użytkowania.

Poznaj, co to znaczy silnik MWM, jego kluczowe cechy oraz zastosowania w przemyśle, transporcie i rolnictwie. Odkryj niezawodność i wydajność tych silników.

Dowiedz się, jak prawidłowo podłączyć silnik 230/400. Uniknij błędów przy instalacji, aby zapewnić bezpieczeństwo i wydajność swojego urządzenia.

Dowiedz się, jak długo wytrzyma silnik 1.0 TSI. Poznaj kluczowe czynniki trwałości, aby maksymalizować jego żywotność i uniknąć problemów.